Работаем по всей России

Адаптация помещений АО "Альфа-Банк" в город Комсомольск-на Амуре

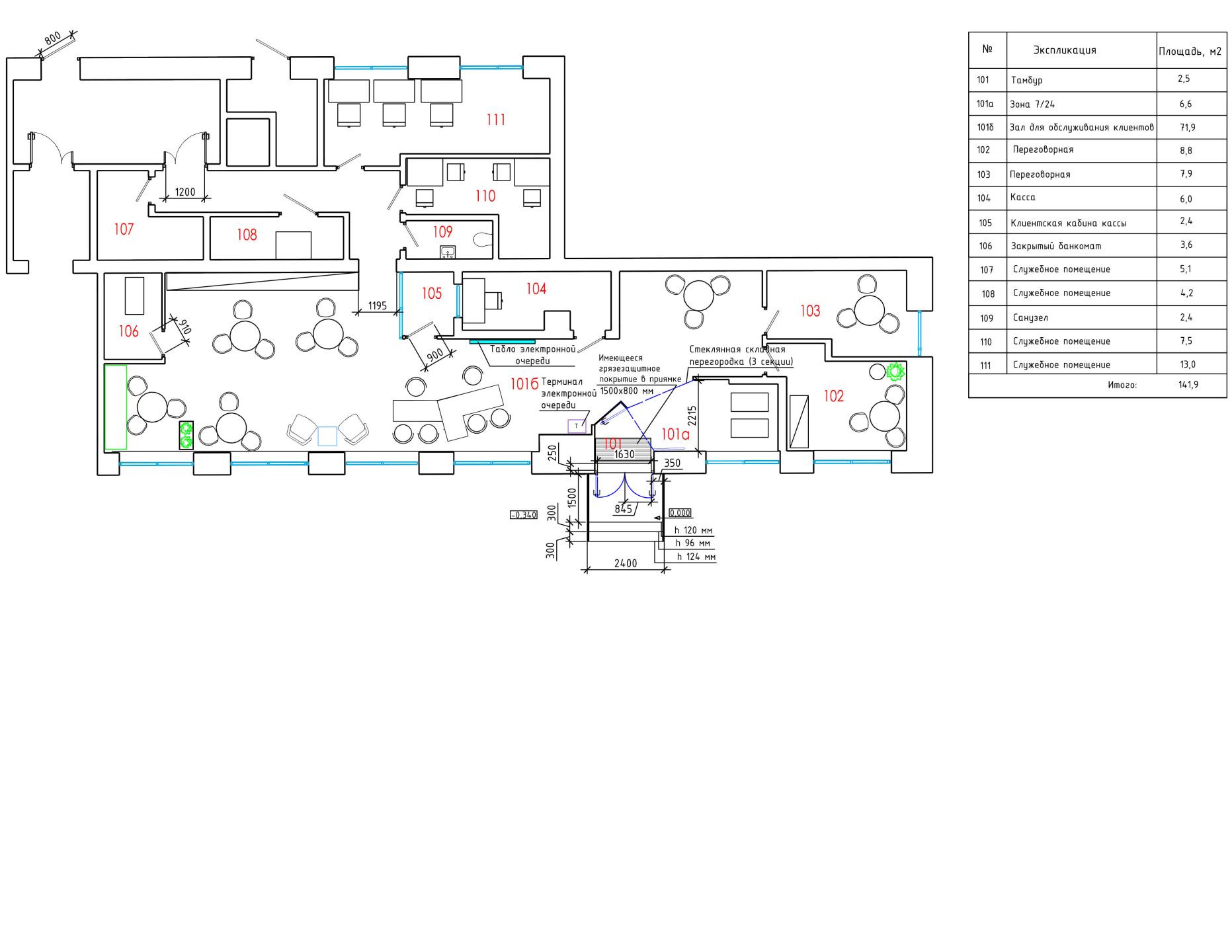
Настоящий проект разработан в целях обеспечения беспрепятственного доступа к помещениям банка для людей с ограниченными возможностями и маломобильных групп населения (МГН) по принципу «разумного приспособления». Адаптируется эксплуатируемое помещение банка, расположенное по адресу: г Комсомольск-на Амуре, пр-т Ленина, д. 13.

Проектная документация разработана на основании:

  •  технического задания на проектирование;
  •  исходных данных, представленных заказчиком;
  •  результатах обследования;
  •  действующих строительных норм и правил.

Установка тактильных настенных указателей на путях перемещения для МГН. Согласно требованиям СП 59.13330.2020, эти указатели должны обеспечивать однозначную информацию о объектах и местах, размещении функциональных элементов, ассортименте услуг и помогать в ориентации в пространстве. Проектом предусмотрены следующие указатели:

  • Тактильная визуальная табличка с системой Брайля (100x300 мм), содержащая информацию о наименовании учреждения и режиме работы. Она устанавливается на нерабочей створке входной двери на определенной высоте и расстоянии от окантовки створки.
  • Тактильная мнемосхема с планом и назначением помещений, также с дублированием информации по системе Брайля (470x610 мм). Мнемосхема размещается в зоне 7/24 на стене.
  • Знаки доступности объекта для инвалидов на креслах-колясках, для инвалидов со слуховыми нарушениями и для инвалидов с нарушением зрения (150x150 мм). Они размещаются рядом с входом на объект и объединены в один модуль.
  • Знак обозначения помещения с индукционной петлей для инвалидов со слуховыми нарушениями (150x150 мм). Этот знак размещается перед входом в соответствующее помещение или рядом с зоной, где установлена индукционная петля.
  • Тактильная пиктограмма "Банкомат" (150x150 мм). Она располагается рядом с доступным банкоматом.
  • Знак обозначения места кратковременного отдыха или ожидания для инвалидов (150x150 мм). Этот знак размещается рядом со специально выделенными зонами для отдыха инвалидов.

Установка тактильных наземных указателей (ТНУ) на путях перемещения для МГН. Они служат предупреждением о препятствиях и изменениях в направлении движения. В проекте не используется следующий тип ТНУ, так как отсутствует достаточное пространство перед входной дверью: Предупреждающий указатель "Внимание, прямо по ходу движения - дверь". Он имеет тактильные рифы различной формы и цвета, расположенные в линейном порядке на глубине от 500 до 600 мм. Расстояние от указателя зависит от типа двери (открытие на себя или от себя). 

Мероприятия по адаптации для людей с нарушением зрения включают различные тактильные указатели на путях перемещения, однако в данном проекте некоторые указатели не используются из-за особенностей пространства. Рекомендуется принять меры по объединению помещений и установке контрастных маркировок, чтобы обеспечить более удобную и безопасную среду для людей с нарушением зрения.

Закажите проект прямо сейчас!

Выделите опечатку и нажмите Ctrl + Enter, чтобы отправить сообщение об ошибке.